首页> 手游> 成为你的男仆

成为你的男仆

成为你的男仆

类型:角色扮演 更新:2025-09-22 09:24:23

剧情 模拟 角色扮演 视觉小说

游戏简介

成为你的男仆是一款很好玩的手绘画风的二次元角色扮演游戏,玩家将作为一个女大学生和你的两位男大朋友们之间的故事,在游戏中玩家作为的主角将和黑发的rudy和白发的nix共同谱写属于你们的故事。在这款故事之中有着很多不同的故事选择,你的每一个故事选择都会决定不同的走向,最后能为你解锁和不同男仆之间的不同结局,对这款游戏感兴趣的玩家就来本站下载吧。

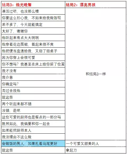
成为你的男仆结局攻略大

nix路线

成为你的男仆

rudy路线

成为你的男仆

成为你的男仆故事背景

游戏以现代都市为背景,玩家扮演一位即将毕业的女大学生。

在应对学业压力的过程中,你逐渐发现生活节奏完全失衡:堆积的外卖盒、未洗的衣物,以及永远整理不好的房间,让独居生活陷入混乱。

某夜,你因过度疲惫陷入梦境,画面中身着经典黑白女仆装的少年身影挥之不去,这个意象成为改变生活的关键线索。

因特殊机缘,青梅竹马的朋友以"生活协助者"身份提出同居一个月的请求。

玩家将通过第一视角与这位性格鲜明的角色展开互动,游戏核心玩法围绕日常事务管理与情感培养展开。

每日清晨需要规划当日行程,包括处理学业任务、打扫房间、准备餐食等基础事务,而朋友会以不同方式介入这些场景--他可能主动接过拖把整理客厅,或是在你专注赶论文时默默备好晚餐。

成为你的男仆

成为你的男仆优势

1、在成为你的男仆中的每一个男仆都有自己的个性和爱好,总有一种你喜欢的类型。

2、在游戏中不同的男仆会和玩家们进行完全不同的互动!但你需要自己做决定。

3、带给玩家独特的交流互动,能够更好的完成冒险每个角色都有着独特的形象设计。

成为你的男仆

成为你的男仆特色

1、故事的最终走向取决于玩家的选择,所以你的每一个选择都应该谨慎。

3、不同性格的男仆负责你的日常生活,你应该用心感受每个男仆的独特魅力;

4、在平静的生活中,偶尔可能会有变数,但你可以灵活地处理不同的问题,享受每一刻。

成为你的男仆

成为你的男仆亮点

1、故事的最终走向取决于玩家的选择,所以每一次选择都需要慎重。

2、揭开隐藏剧情,揭开每个男仆背后的故事,通过亲密互动培养你们的感情。

3、轻松欢快的趣味角色互动,带给玩家全新的选择,经历各种的趣味事件。

成为你的男仆

玩家测评

太好玩了,好玩到我已经把全部的都给集齐了哈,已经可以确定N:等于病娇,之后甚至强制爱主控哈;R:爱我们的主控,但是平常不会在面上表现出来。

嗯nix太萌了!!!但是有点心疼…哎,痴情男小三的感觉,Rudy也萌的感觉像是命中注定,感觉就是只要不被nix杀死,估计都是好结局,总之非常好玩,其实感觉是Nix自己画的图,自己萌萌的,然后这个Rudy就每次感觉都崩了,小心机~不过两个人都很心疼,都是两个好宝宝…如果能出个两个一起相处的结局,那就更好了。

游戏信息
游戏推荐
相关专题
资讯攻略