首页> 手游> 失落之剑

失落之剑

失落之剑

类型:角色扮演 更新:2025-08-26 17:48:48

养成 二次元 RPG 失落之剑

游戏简介

失落之剑(Lost Sword)是由《剑客物语》开发团队推出的一款2D横版即时战斗RPG游戏,故事背景设定在一个名叫卡美洛的中世纪世界,这是一个充满神秘与魔法的王国。卡美洛曾是一个和平繁荣的地方,直到黑暗势力的侵袭打破了这份宁静。邪恶的巫师和怪兽们四处作乱,威胁着王国的安危。为了恢复和平,玩家将扮演一名勇敢的骑士,踏上寻找传说中的“失落之剑”的旅程,这把剑拥有无尽的力量,能够驱散黑暗,恢复光明,玩家将于众多性格鲜明的角色一起并肩作战,共同对抗邪恶势力。卡美洛王国拥有繁华的城镇、神秘的森林、幽暗的地下城以及壮丽的山脉,玩家在探索这些地方的过程中,会遇到各种各样的任务与挑战,从森林中的野兽到地下城中的恶魔,每一场战斗都充满了未知的危险。

失落之剑

【失落之剑】游戏新手玩法攻略:

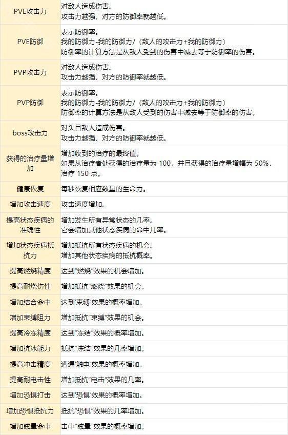
1. 属性关系- 《失剑》中各角色的『属性关系』如下

失落之剑

2.职业-失剑的职业是战士/射手/法师/奶妈

失落之剑

3. 站位-每个角色在战斗中都有指定的排名位置(前排/中排/后排)。各角色的排名信息可以通过『角色』或『队伍』查看

失落之剑

4. 战斗力主要统计信息

失落之剑

失落之剑

失落之剑

等级提升-通过冒险、商店购买经验书』来管理你的角色等级

失落之剑

等级继承-等级继承(经验值分配)仅适用于您拥有的角色中等级 1 或更高的角色

失落之剑

【失落之剑】节奏榜

根据CBT测试视频里面的角色使用跟等级互换操作得出的结论不代表开服数据!

写有理论神的是因为都在用但是没办法看到具体的数值表现和基于CBT开服测试的玩家选择。

【游戏玩法】

1、在剧情推进中,玩家会遇到各种挑战,如解谜、战斗和探索隐藏区域。例如,某些地图需要玩家解开谜题才能进入,而有些区域则藏有强大的敌人和稀有道具。

2、失落之剑为每个角色设计了独特的羁绊任务,玩家可以通过完成这些任务解锁角色的背景故事和特殊能力。例如,伊丽莎白的羁绊任务揭示了她的王室身份与责任。

3、游戏中的支线任务也与世界观紧密相连,某些任务会涉及世界的历史事件或隐藏的秘密,玩家在完成任务的同时,也能更深入地了解游戏的世界观。

【失落之剑】队伍配置推荐



这些是罗列出来的在CBT测试中进度较高的测试视频使用的队伍

可以酌情使用或者按需配队

PS:因为无法查看使用的宠物以及角色卡等级,所以不一定通用请注意!

【游戏特色】

■和化学反应活泼的美少女们一起出发的这个世界冒险!

经过无数次转世,成为嘻嘻嘻(?)的精灵王莫尔加纳,

在温柔的微笑下怀着坚强的心的公主伊丽莎白,

贝迪比尔虽然是个爱哭鬼,但对伊丽莎白的忠诚是不会输的,

和他们一起开始寻找圣剑的冒险的耶旦!

和充满魅力的角色们一起开始寻找圣剑的旅程吧!

■找到了,我最爱的RPG!2D横向滚动实时战斗&多种内容

与不断的实时战斗一起成长的属于自己的派对!

多样的副本和个人RAID,还有有趣的活动副本

通过丰富多彩的战斗内容,感受成长的乐趣!

■眼睛愉快的高品质2D插画&华丽的技能动作!

通过细节的LD角色动作和华丽的技能场面,展开了一场愉快的战斗!

像看真正动画片一样的战斗动作和技能切镜头

收集角色的乐趣和战斗的乐趣加倍!

■以顶级成佑镇们的角色声音更加生动!

张艺娜、闵胜宇、金荷娜、姜诗贤、郑美淑、方时宇等

国内最棒的成宇镇参与的角色声音!

以蜜声带成佑镇真实的声音最大化的投入度!

和顶级圣佑镇们的声音一起,更生动地体验失落之剑的世界吧。

游戏更新

v1.378.335版本

- 新增游戏内容

- 新增活动副本

- 修复BUG

游戏信息
游戏版本
游戏推荐
相关专题
资讯攻略