首页> 手游> 人狼村之谜

人狼村之谜

人狼村之谜

类型:找物解谜 更新:2025-08-25 11:23:25

解谜 文字 烧脑

游戏简介

《人狼村之谜》游戏是由主机游戏进行移植的一款解谜文字游戏,这款游戏采用的是非常优秀的游戏玩法,类似于逆转裁决,这款游戏无论是画风还是玩法都非常的相似,此外,玩家在游戏里面将要进行各种解谜探索,在家上游戏的内容常常会有血腥和极其烧脑猎奇的恐怖元素,经常会让玩家的冷汗直流,喜欢的玩家可以来下载看一下,这款游戏非常的游戏,千万不要错过了!

【游戏玩法】

1.玩家在这里要扮演一个宅男,要靠自己的力量来完成任务。

2.你会看到人物内心的想法,解锁新的场景,让你更好地了解人物的动机。

3.每关都有复活的机会,你要继续死亡和复活才能得到真相,还要保留每次的记忆。

【游戏说明】

1.游戏可以通关四周,通关后会解锁新模式(暴露模式)。

2.开启一场神秘的挑战充满无尽的刺激竞技玩法,你必须找到更多的隐藏人;

3.利用你的才能完成更多的解密任务,揭开整个村庄的秘密。

【游戏特点】

1.随着剧情的发展,玩家需要解锁未知谜题。

2.清空游戏解锁天启模式,从新的角度发现故事。

3.更多精彩的关卡挑战都能加入,更具有难度的考验才会感到更加刺激。

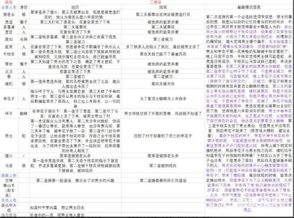
人狼村之谜各周目结局

1、一周目结局:狼老头被千枝实杀害、宽造第一夜被刀、多惠婆第四天被泰长杀死、寡妇第三天被吊死等。

人狼村之谜安卓版

2、二周目:狼老头第三天被票后宽造杀死他、宽造被发疯的能里杀死、多事婆第二天被票、寡妇第三夜被刀。

人狼村之谜安卓版

3、三周目:多事婆第四天被票、寡妇第五天被票、能里第六天被票、千枝实第一夜自杀、泰长第四夜被刀。

人狼村之谜安卓版

4、四周目:男主和千枝实确认对方可以保存记忆回溯,经历了一些片段、最后在一起了。

人狼村之谜安卓版

【小编点评】

在游戏的过程中比较考验你的思维,让你的大脑时刻在运转;游戏中玩家会体验到战斗的勇气感。易于理解的流程图可帮助您跟踪所有选择。回顾故事并选择其他动作以查看不同的结果并了解角色的动机。这种模式会让你重新体验1~4周目,展现人物的内心动态。死亡可能会获得一条新的信息,即一条钥匙,可以使您进入新的道路并使您更接近凶手的身份,从而获得奖励。

游戏信息
游戏版本
游戏推荐
相关专题
资讯攻略